LP3716CK是芯茂微推出的“極簡型”隔離型原邊反饋(PSR)PWM功率開關,單顆SOP8L即可實現10W/12W適配器或LED驅動電源。它把高壓啟動、功率BJT、CV/CC環路、線損補償、全套保護全部集成,外圍僅需10顆元件,BOM成本比傳統方案降低約30%,特別適合手機充電器、小家電輔助電源、線性電源/RCC升級等空間敏感、成本敏感型應用。
| SEL接法 | 內置峰值電流 | 推薦功率(90-264VAC) | 典型應用 |
|---|---|---|---|
| GND | 620mA | 10W | 5V2A、12V0.8A適配器 |
| VCC | 760mA | 12W | 12V1A、24V0.5ALED驅動 |

SOP8L(5mm×4mm)頂視圖:

散熱提示:底部焊盤打6×0.3mm過孔到內層銅,θJA從120降至約90°C/W,連續12W溫升<50°C。

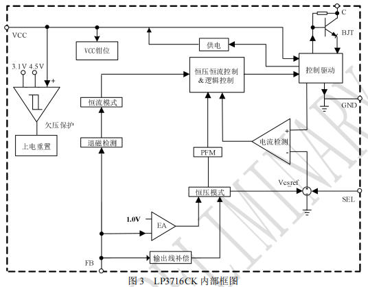
下圖展示了一顆“模擬電源SoC”:

輸出電壓設定
Vo = (VFB/RFBL × RFBH + VFB) × Ns/Nf - VD
VFB=1.0V,RFBH/RFBL按匝比選取,線補電流12μA自動注入實測性能(10W Demo)
輸出電流設定
Io ≈ 0.49 × IPK × Np/Ns × K
K取0.92(漏感系數),IPK已內置,只需調匝比即可換電流
變壓器規格
EE13/EE16,Lp=1.2-2.2mH
漏感<5μH,降低尖峰
Bmax<0.28T@90V滿載
PCB布局要點
VCC旁路1μF+100nF緊靠4腳
FB分壓節點遠離原邊動點,走線<5mm
功率環面積<25mm2,副邊二極管-輸出電容最短回地
| 項目 | RCC | LP3716CK |
|---|---|---|
| 器件數量 | 25+ | 10 |
| 效率 | 65% | 84% |
| 空載功耗 | 300mW | 45mW |
| 輸出精度 | ±10% | ±3% |
| 認證 | 需改板 | 單層PCB過EMI B |
| 生產 | 調試復雜 | 零調試 |
LP3716CK用一顆SOP8L就把750V BJT、高壓啟動、CV/CC環路、線補、全套保護全部集成,提供10W/12W級別「極簡化、低成本、高可靠」三合一體驗:
綜上所述,LP3716CK芯片以其卓越的性能和簡化的設計,為10W至12W的電源應用提供了一個高效、可靠且成本效益高的解決方案。深圳三佛科技為芯茂微一級代理,提供技術支持,批量價格有優勢~