FT838NB1-RT是輝芒微推出的一款高性能原邊反饋(PSR)恒壓恒流控制器,采用SOP-8封裝,內置700V功率NPN三極管,專為5V/1A(5W)充電器、適配器及LED驅動應用設計。該芯片通過原邊反饋技術省去光耦和TL431,實現極簡外圍、低成本、高效率的電源解決方案。
核心特點:
內置700V功率NPN,無需外置功率管
原邊反饋,省去光耦和TL431
3%線損補償,改善負載調整率
全范圍無異音工作
快速動態響應
完善的保護功能
訂購信息與選型

型號命名規則
| 型號 | 線損補償 | 應用場景 |
|---|
| FT838NB0-RT | 0% | 短距離供電,無需補償 |
| FT838NB1-RT | 3% | 標準5V/1A充電器 |
| FT838NB2-RT | 6% | 較長線纜應用 |
| FT838NB3-RT | 9% | 超長線纜或高壓降應用 |
FT838RNA:專為LED驅動優化版本,待機電流略高(~22μA),防止LED閃爍。
包裝信息
封裝:SOP-8
包裝:T&R(編帶盤裝)
每盤:4000顆
管腳定義與封裝
SOP-8封裝管腳圖

管腳功能說明
| 管腳號 | 名稱 | 類型 | 功能描述 |
|---|
| 1 | CS | 輸入 | 原邊電流采樣,接采樣電阻到GND |
| 2 | FB | 輸入 | 輸出電壓反饋,接輔助繞組分壓電阻 |
| 3 | VCC | 電源 | 芯片供電,接旁路電容 |
| 4 | NC | - | 空腳,懸空 |
| 5,6 | GND | 地 | 芯片地,內置NPN發射極 |
| 7,8 | C | 輸出 | 內置NPN集電極,接變壓器原邊 |
注意: 7、8腳合并為內置三極管的集電極,需連接在一起使用。
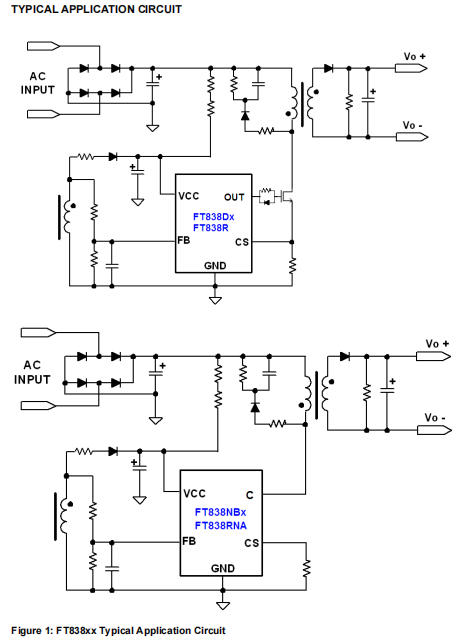
典型應用電路

內部結構框圖
保護模塊:
├── FB開路檢測器 → 開路保護
├── VCC OVP (27.5V) → 過壓保護
├── 過溫保護 (145℃)
└── 逐周期限流 (552mV)

核心功能詳解
1. 啟動與供電
超低啟動電流: 僅2μA,可使用大阻值啟動電阻(2MΩ),降低待機損耗
寬UVLO遲滯: 17.6V開啟,6.6V關斷,確保啟動可靠
雙路供電: 啟動時由啟動電阻供電,正常工作時由輔助繞組供電
2. 恒壓控制(CV模式)
3. 恒流控制(CC模式)
4. 線損補償(Cable Compensation)
FT838NB1-RT內置3%線損補償
隨著負載增加,自動提升FB基準電壓
補償輸出線纜上的壓降,改善負載調整率
5. 輸入線補償(Line Compensation)
補償不同輸入電壓下的恒流偏差
保證全電壓范圍(90-264VAC)恒流精度
6. 無異音設計
專利控制算法,全負載范圍無異音
峰值電流調制技術,避免變壓器飽和噪聲
應用場景
手機充電器: 5V/1A標準充電
無繩電話適配器: 小功率穩定供電
MP3/MP4充電器: 便攜式設備
PDA電源適配器: 穩定CV/CC輸出
機頂盒輔助電源: 待機電源
LED驅動: FT838RNA版本更適合
總結
FT838NB1-RT是一款高性價比的原邊反饋電源芯片,通過內置700V功率NPN和完善的CV/CC控制,實現了:
?
極簡外圍: 無需光耦、TL431、外置功率管
?
低成本: SOP-8封裝,4顆外圍元件即可工作
?
高性能: 3%線損補償,全范圍無異音
?
高可靠: 6重保護功能,輕松過認證
? 高效率: 滿足5級能效標準
對于5V/1A、5W以下的充電器、適配器應用,FT838NB1-RT是替代傳統RCC和線性電源的理想選擇。如需選購可以咨詢店鋪客服:https://detail.1688.com/offer/868926717164.html?spm=a26286.8251493.description.2.221425b2O8jPj3